一楼一凤论坛的最新消息今天唐人阁一品楼论坛 ,快活林全国兼职论坛,小红楼免费信息论坛,老司机qm验证论坛
首页
品牌
企业简介
企业文化
企业历程
总经理致辞
团队风采
品牌理念
品牌形象
新闻
企业动态
加盟快讯
鞋业新闻
休闲新观念
视频专区
休闲鞋
休闲生活
轻松工作
运动生活
精彩旅行
居家时光
中国风尚
加盟
加盟全览
行业趋势
品牌实力
加盟模式
加盟流程
店铺形象
开店辅助
商学院
线上培训
实战培训
讲师团队
联系
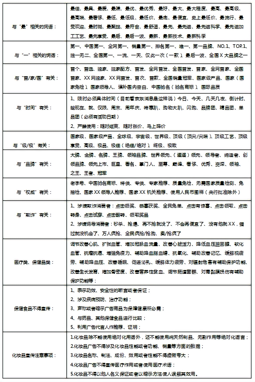
最新广告法违禁词汇总
发布时间:2022-11-08 09:12
阅读次数:
最新广告法违禁词汇总
(本文《
最新广告法违禁词汇总
》由小编原创、整理,转载请注明!)
上一篇:
中国创业加盟(投资创业加盟网)
下一篇:
中国加盟网官方网站(加盟网官方网站餐饮)
查看本栏目更多内容
[
相关推荐
]
最新招商加盟项目(最新招商加盟项目)
最新招商加盟项目(最新招商加盟项目):新媒体、新媒体、新媒体加盟项目(最新招商加盟项目):2008年......
2023-02-07 13:39:44
查看详情
最新招商加盟项目(最新加工加盟好项目)
2023-02-07 13:38:37
最新招商加盟项目(最新代理加盟项目)
2023-02-07 13:37:33
最新招商加盟项目(招商加盟项目网)
2023-02-07 13:36:29
最新招商加盟项目(招商加盟好项目)
2023-02-07 13:35:05
最新招商加盟项目(创业招商加盟项目)
2023-02-07 13:33:57
Joining Intention Submision.
开鞋店意向提交
更换